Just Cases: Issue #6
Antifa, Comey, Maduro, and J5 Pipe Bombs
The Just Cases newsletter focuses on tracking cases that are politically charged in some way. I will give commentary here and there, but my primary aim is to mark the progression of these cases and, along the way, perhaps determine if they are just.
Hello
A year ago I set this newsletter aside as I took a much-needed break from recording videos, writing, and, well, everything related to news and politics. I was in need of a professional reboot and, to be candid, a serious and personal rehabilitation.
By spring 2025, I was well on my way to being healthy again. I returned to recording videos, writing threads, and occasionally penning articles. Through the summer, fall, and into the winter of 2025, I rebuilt my routines and created more and more content. But I left this newsletter on hold—I wasn’t yet confident I could keep up with everything else plus the collection of cases that would feed into it.
I am now, though.
So I’m bringing the newsletter back. If you want key updates on what’s happening in criminal and civil cases involving threads of politics, espionage, public corruption, and the like—delivered in a concise newsletter format—this is the one for you.
As this is the first issue after a long break, I’ve grabbed a handful of higher profile cases from the ledger of cases that I am tracking. These cases have been in the news over the past three or so months and I have included links to my threads and videos about them.
Please share your thoughts on the cases featured in this issue and on the newsletter in the comments. If there’s a case you’d like to see me report on, let me know!
United States v. Arnold et al.
(North Texas Antifa Cell)
9 Defendants: Cameron Arnold, Zachary Evetts, Benjamin Hanil Song, Savanna Batten, Bradford Morris, Maricela Rueda, Elizabeth Soto, Ines Soto, Daniel Rolando Sanchez Estrada
Charges: Rioting, Terrorism, Attempted Murder, Conspiracy, etc.
Trial Date: February 17, 2026
Summary: This case has to do with the July 4, 2025, violent assault on the Prairieland ICE Detention Facility by a North Texas Antifa cell. The assault resulted in damage to the building and vehicles, and a responding Alvarado police officer was shot (he survived).
There were 15 defendants originally, but 6 accepted plea deals for a single charge, 18 USC 2339A—Providing Material Support to Terrorists. We may see them as cooperative witnesses at the trial for the remaining 9 defendants.
Why It Matters: This case is remarkable because, one, it is the first time an Antifa member, let alone an entire group, has been hit with terrorism charges, and two, it is the first time DOJ has defined Antifa in a criminal case.
I believe this case will be a template for other prosecutions of Antifa members and their cells.
I have threads and videos on this case at the following links.
Thread Brief following first superseding indictment.
Thread Brief after 6 defendants took plea deals and a second superseding indictment was filed.
I have video playlists for this case on Rumble and on YouTube.
United States v. Bautista
(Smartmatic Corruption Case)
Defendants: Juan Andres Donato Bautista, Roger Alejandro Pinate Martinez, Jorge Miguel Vasquez, Elie Moreno, SGO Corporation Limited
Charges: Conspiracy, Bribery, Foreign Corruption, Money Laundering, etc.
Trial Date: Was set for April 2026, but that has been cancelled. Hearing set for January 11, 2026, to discuss a new trial date.
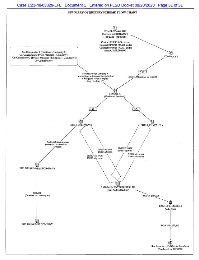
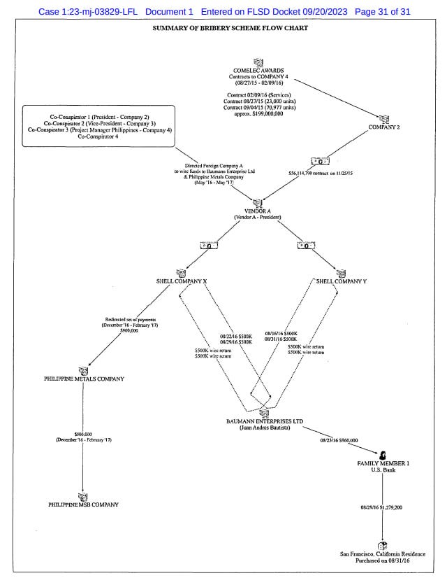
Summary: This case relates to the 2016 Philippine elections and contracts for voting machines that were used in that election. Allegations in the case are that Bautista, who was a top official in the Philippines and responsible for overseeing the elections there, entered into a bribery and money laundering scheme with Smartmatic executives (Martinez, Moreno, and Vasquez) for the rigging of contracts for tens of thousands of machines and related services to be used in those elections. Those contracts were worth hundreds of millions of dollars.
The whole thing came crashing down when, in 2017, Bautista’s wife went to the Philippine authorities and told them her husband was suddenly and mysteriously much, much richer. Later, DOJ, DHS, and Treasury got involved on the U.S. side, as many of these payments had been routed through the U.S., and properties in the U.S. were also purchased as part of the scheme.
The scheme they ran is somewhat complicated, with lots of emails and false business filings, shell companies, fake vendors, fake orders, etc. This flowchart was presented in the indictment to help illustrate the scheme.
Late last year, Smartmatic itself was added as a defendant, and I suspect that was something investigators and prosecutors wanted to do all along but perhaps did not have the political support to do so until 2025.
Why It Matters: For years Smartmatic has been alleged to be a shady elections company, and a case like this, where several of their executives plus the company itself are charged with crimes of money laundering and public corruption, is highly intriguing. Given recent events in Venezuela, and given that Smartmatic traces its roots to that country, with a couple of these defendants being Venezuelan, the case is extraordinary.
I have threads and videos on this case at the following links.
Thread Brief on the original indictment, unsealed in September 2023.
Thread Brief after Smartmatic (SGO Corp Ltd) was added as a defendant in a superseding indictment.
I have videos on this case on Rumble here and here. And on YouTube here and here.
United States v. Bolton
(Fmr. NSA Amb. Bolton Classified Docs case)
Defendant: John Bolton
Charges: 18 Counts. Counts 1-8 are Retention of National Defense Information and Counts 9-18 are Transmission of National Defense Information
Trial Date: Not Set
Summary: Bolton regularly sent emails and text messages to his wife and daughter detailing his experience working in the first Trump Admin. These messages often contained what were essentially rough drafts of a tell-all book he was planning to write after leaving the administration, and they often included classified information. Bolton would get feedback from them on edits he could make to the rough drafts.
Later, Bolton put these drafts together and submitted a book to his publisher. He also emailed that draft to his counsel. That draft contained the same classified information, and the U.S. government later stepped in to prevent it from being published with that classified information, leading to a lawsuit that resulted in Bolton agreeing to remove the classified information. A month later, Iran successfully hacked Bolton’s AOL account and stole messages and attachments that contained classified information.
When the U.S. subsequently got insight on this Iranian hacking operation and learned what they had, they at the same time became aware of Bolton’s retention and transmission of classified information.
And here we are. No trial date has been set, and I think we are pretty far off from one. Perhaps a year away. Loads of classified discovery to deal with, and I believe the investigation is ongoing.
I strongly expect there will be a superseding indictment in the case.
I also strongly suspect this case ties into another one that I am tracking: United States v. Merchant. I’ll have a segment on that case in the next newsletter as it heads to trial soon.
Why It Matters: Bolton is a longtime Washington, D.C., establishment type and, in my opinion, a Swamp Creature. I look forward to seeing how this case develops, where else it may lead, and to Bolton being held accountable.
I have threads and videos on this case at the following links.
Thread Brief from when Bolton’s properties were raided by the FBI.
Thread Brief on the indictment news.
I have playlists for this case on Rumble and YouTube.
United States v. Cole
(J5 Pipe Bomber case)
Defendant: Brian J. Cole Jr.
Charges: Interstate Transportation of Explosives, Malicious Attempt to Use Explosives
Trial Date: Not set
Summary: It is alleged that Brian Cole, over the course of 2019 and 2020, purchased components consistent with the manufacture of improvised explosive devices. On January 5, 2021, Cole constructed and transported two of the devices to Washington, D.C., placing one at the DNC headquarters and another at the RNC headquarters.
Cole continued making purchases of components from January 2021 through August 2022 and, according to his interview with FBI agents, also experimented with creating a different explosive material.
Cole has confessed to being the person responsible for the pipe bombs discovered at the DNC and RNC on January 6, 2021.
Why It Matters: For five years we’ve lived with and, to some extent, each of us has accepted either a left-aligned or right-aligned narrative about J6 and the pipe bombs. The left’s line is that the pipe bomber must have been a Trump supporter and planted the devices as part of a plan to distract law enforcement and thereby help rioters break into the Capitol building. The right’s line is that the pipe bomber must have been a “fed,” someone working for the FBI, CIA, or MPD, and that they planted the devices as part of a plan to frame Trump and his supporters. Various versions of these narratives exist, but each supposes that the devices and the person(s) responsible for them as being tied to the infamous political events of J6.
This case has blown all of those narratives to pieces.
Brian J. Cole Jr does not appear to be tied to any agency, acting as part of any plan, nor, by his own words, motivated by any thoughts related the events of J6. Rather, he appears to be more like a obscure, neurodivergent, frustrated man who had developed a fascination with explosive devices and on January 5, 2021, was overcome with a desire to “do something to both parties” because “they were in charge” and “everything was just getting worse.”
It’s early days and our assessment of Cole is sure to evolve as we learn more, but it’s clear that many people across the political spectrum got the profile of the person responsible for the J5 pipe bombs totally wrong. Including me. For the honest observer and researcher, it’s a sobering moment. A reminder to not let your hypotheses outpace your facts.
It’s also a clarifying moment, as we witness media and politicians dishonestly discuss the case or just ignore it all together.
You can learn a lot about a person by how they grapple with the revelations here.
I have threads and videos on this case at the following links.
I also have playlists for this case on Rumble and YouTube.
United States v. Comey
(False Statements, Obstruction Case)
Defendant: James B. Comey Jr.
Charges: False Statement and Obstruction of Congress
Trial Date: None.
Summary: On September 25, 2025, former FBI Director James B. Comey, Jr. was charged by grand jury indictment with making false statements to Congress and obstructing a congressional proceeding. I’ve said and written a LOT about this case and will link to the playlists I have on it down below.
As you know, the case is dismissed because a senior district judge ruled that Interim U.S. Attorney Lindsey Halligan was unlawfully appointed.
However, the case has not completely fallen away into irrelevance. Not at all.
First, there is an appeal.
Briefs have not yet been filed, but you can expect that when they are I will be eagerly digging into them and making videos about them.
Second, there is a related case which I have become quite enamored with…
Richman v. United States
(Arctic Haze search warrant material case)
Defendants: United States Department of Justice
Civil Action: Return of Property
Trial Date: None.
Summary: Following the dismissal of the Comey case, Daniel Richman, who is Person 3 from the Comey indictment, filed to property returned to him that was seized as part of the Arctic Haze media leak investigation some five years ago. That property, which consists of forensics images made from his devices, email accounts, and iCloud, contained messages between Richman and several notable individuels-including Comey and journalist and major media outlets. A selection of those messages was a factor, possible THE factor, that informed the indictmentn against Comey.
Now Richman wants it back. DOJ opposes.
Intially, the judge placed a temporary restraining order on the material, preventing DOJ was accessing it. Then, she issued an order that 1) order DOJ to return the property to Richman, 2) order DOJ to create a single forensic copy of the material and file that under seal in the EDVA, and 3) instructed DOJ to destroy any copies of the material.
Eventually DOJ complied… mostly. See, they discovered a hang up. There’s more copies of these materials and more classified information in them than they had at first understood. They have asked for more time to search for, assess, and comply with the order.
Why It Matters: This case has major implications for the case against James Comey (if that can be revived on appeal) but also for any future re-indictment of him (which can’t happen without materials from Richman, if it can happen at all).
If DOJ wants to bring the same case back from the dead or bring another case charging Comey with the same offenses and based on information from these materials, they need LAWFUL access to them.
And they need to do so within the next few months. Or they are SOL—and out of time.
Additionally, the classified information they have found is incredibly intrigueing and I can’t help but wonder how well Andy McCabe is sleeping these days.
My Comey article is here and I strongly urge you to give it a read or a listen. I also have a follow up video on the case below that I wish every single one of my readers/viewers would watch and give their thoughts on. I think you will find it extremely interesting.
Playlists for the Comey and Richman cases
United States v. Maduro
(Narco-Terrorism and Conspiracy case)
Defendants: Nicolas Maduro Moros, Diosdado Cabello Rondon, Ramon Rodriguez Chacin, Cilia Adela Flores De Maduro, Nicolas Ernesto Maduro Guerra, and Hector Rusthenford Guerrero Flores.
Charges: Narco-Terrorism, Conspiracy, Cocaine Importation, Weapons Trafficking
Trial Date: Not set.
Summary: Nicolás Maduro Moros and his wife, Cilia Adela Flores de Maduro, are in U.S. custody. The rest are fugitives. For now.
Importantly, also in U.S. custody is a key individual who I expect will be a highly valuable cooperative witness against the Maduros—Hugo Armando Carvajal-Barrios, aka "El Pollo" (whom the case is titled after). He pleaded guilty last summer and currently awaits sentencing.
Also in U.S. custody and possibly of use to the prosecution are Joaquín Archivaldo Guzmán Loera aka "El Chapo," his sons Joaquín Guzmán López, aka El Güero Moreno, and Ovidio Guzmán López; and Ismael Mario Zambada García, aka "El Mayo."
There's also a significant number of TdA leaders and leaders or members of other cartels who have been apprehended by authorities recently, and they may have information that would be of use to the prosecution in this case.
Why It Matters: Nicolás Maduro is one of the worst figures on the planet. He and his collaborators, his regime and the cartels they work hand in glove with, have directly and indirectly contributed to the deaths of millions of people in this hemisphere. He is also an asset to regimes and groups decidedly hostile to the United States, its interests, and its allies—namely China, Iran, Russia, and various Islamic terrorist groups.
The media won’t say it, but in my opinion, arresting Maduro and bringing him to New York City to stand trial is on the same level as doing the same to Osama bin Laden. It’s that significant of an event.
Perhaps more importantly, the very act of going into Venezuela and taking him into custody has not merely shaken the board on which the global order plays its pieces—it has righted that board, stood America’s pieces firmly upright, and simultaneously tilted the pieces of her enemies toward the edge.
President Donald Trump will go down in history for many achievements—many of them massive victories for America and praised for their global impact. But this operation against Maduro? This is legendary. It may well be his greatest achievement.
My playlists for this case are here on Rumble and here on YouTube.
That’s it for this issue. Share your thoughts on these developments in the comments, and let me know what cases you would like to see in the newsletter.
Thanks for subscribing!
-Just Human
Just Human and Just Cases are a reader-supported publication. To receive new posts and fuel my work, please consider becoming a paid subscriber or using one of the support options below. Thank you.
Support links:
Coffee—click here.
Just Human Merch—click here.
Benson’s Honey Farm affiliate link: click here.
Bootleg Products affiliate link: click here.
Manly Cans affiliate link—click here.
To find all of my links in one place, click here.












Well, Rush baby … I’m impressed … not that that you wanted or needed to hear that from an OLD guy … I’m Reagan’s old silent majority (now MAGA) (I followed the Clintons killing people early on in Arkansas) …
I watched DPH live that night you were mercillously attacked (very sorry) … I waited during your retreat/recovery … I spend HOURS listening to your videos ( when us old people are awake in the middle of the night) … yet, I’m unable to follow ALL your content … and I really like Understanding is greater than Reacting (but, my wife reacts to what she sees in the world) …
But, I really, really, really, really, really, like this summary … I like the case selection you follow and your memory of the characters involved as you tie these pieces together to create a coherent, sensical, view and response to the question of “what’s happnin?”
I love what you’re doing …
I’m glad to see you are ready to get back at it. I thoroughly enjoyed this post and will be following along. I don’t know much about you because I came to SubStack at about the same time you were leaving Badlands Media. I did see your sign off video and was very impressed with the way you handled the situation even though I didn’t know, what it was about at the time. There was no pointing fingers and no trying to assign blame just that you weren’t comfortable continuing. I mentioned that to American hypnotist in one of his posts about Kate. I also told him that if you started posting again, I would really enjoy following you. I think I may have seen a video that you did after you left Badlands but I’m not sure it was you. If a concerned, three pillars of conduct, it was exactly what I needed to hear at the time and think I said, so in the comments. Regardless, I’m glad you’re working again and look forward to hear what you have to say. Thanks.